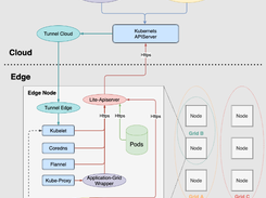
SuperEdge is an open-source container management system for edge computing to manage compute resources and container applications in multiple edge regions. These resources and applications, in the current approach, are managed as one single Kubernetes cluster. A native Kubernetes cluster can be easily converted to a SuperEdge cluster. SuperEdge extends the powerful container orchestration and scheduling capabilities of Kubernetes to the edge. It makes non-intrusive enhancements to Kubernetes and is fully compatible with all Kubernetes APIs and resources. Kubernetes users can leverage SuperEdge easily for edge environments with minimal learning. When the network connection between the edge and the cloud is unstable, or the edge node is offline, the node can still work independently. But at this time, edge node can't do anything associated with writing operation, such as create/delete/update.

Features

  • Edge autonomy
  • Documentation available
  • Examples available
  • Network tunneling
  • Cloud components
  • Lightweighted K3s cluster on edge NodeUnit

Project Samples

Project Activity

See All Activity >

License

Apache License V2.0

Follow SuperEdge

SuperEdge Web Site

Other Useful Business Software
Full-stack observability with actually useful AI | Grafana Cloud Icon
Full-stack observability with actually useful AI | Grafana Cloud

Our generous forever free tier includes the full platform, including the AI Assistant, for 3 users with 10k metrics, 50GB logs, and 50GB traces.

Built on open standards like Prometheus and OpenTelemetry, Grafana Cloud includes Kubernetes Monitoring, Application Observability, Incident Response, plus the AI-powered Grafana Assistant. Get started with our generous free tier today.
Create free account
Rate This Project
Login To Rate This Project

User Reviews

Be the first to post a review of SuperEdge!

Additional Project Details

Operating Systems

Linux, Mac, Windows

Programming Language

Go

Related Categories

Go Container Management Software, Go Tunneling Software

Registered

2024-03-29