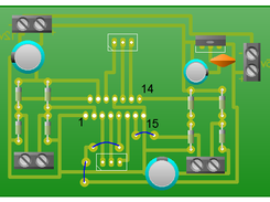
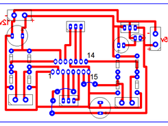
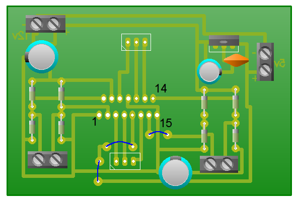
H bridge made ​​with integrated L298. Circuit and diagram created in PCBWizard. Also small arduino code is included for testing.

Project Samples

Project Activity

See All Activity >

Follow H BRIDGE

H BRIDGE Web Site

Other Useful Business Software
Compliant and Reliable File Transfers Backed by Top Security Certifications Icon
Compliant and Reliable File Transfers Backed by Top Security Certifications

Cerberus FTP Server delivers SOC 2 Type II certified security and FIPS 140-2 validated encryption.

Stop relying on non-certified, legacy file transfer tools that creak under the weight of modern security demands. Get full audit trails, advanced access controls and more supported by an award-winning team of experts. Start your free 25-day trial today.
Start Free Trial
Rate This Project
Login To Rate This Project

User Reviews

Be the first to post a review of H BRIDGE!

Additional Project Details

Registered

2014-06-21