GeckoCIRCUITS is THE circuit simulator for modeling power electronics systems. Besides its fast circuit simulation capability, GeckoCIRCUITS combines control modelling and thermal simulations via equivalent networks in an easy-to-use software package. GeckoCIRCUITS has its strengths in the extremely high simulation speed and its open interface. The software can be integrated into MATLAB/Simulink or other programming environments.

Features

  • Matlab / Simulink interface
  • Built-in Java compiler for digital control models
  • Power Electronics Circuit solver optimized for simulation speed
  • Easy-to-use
  • versatile plotting features

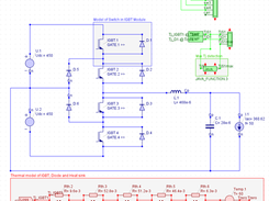
Project Samples

Project Activity

See All Activity >

Follow GeckoCIRCUITS

GeckoCIRCUITS Web Site

Other Useful Business Software
Our Free Plans just got better! | Auth0 Icon
Our Free Plans just got better! | Auth0

With up to 25k MAUs and unlimited Okta connections, our Free Plan lets you focus on what you do best—building great apps.

You asked, we delivered! Auth0 is excited to expand our Free and Paid plans to include more options so you can focus on building, deploying, and scaling applications without having to worry about your security. Auth0 now, thank yourself later.
Try free now
Rate This Project
Login To Rate This Project

User Ratings

★★★★★
★★★★
★★★
★★
1
0
0
0
0
ease 1 of 5 2 of 5 3 of 5 4 of 5 5 of 5 5 / 5
features 1 of 5 2 of 5 3 of 5 4 of 5 5 of 5 5 / 5
design 1 of 5 2 of 5 3 of 5 4 of 5 5 of 5 5 / 5
support 1 of 5 2 of 5 3 of 5 4 of 5 5 of 5 4 / 5

User Reviews

  • By far the best circuit and system simulator for power electronics available. Fast, simple and reliable. I don't understand why it is not industry standard. Even if you are not in electronics, you can use it for system simulations replacing Simulink (I tested systems that didn't run in Simulink but did run in Gecko). Excelent is the minimum I can say!
Read more reviews >

Additional Project Details

Intended Audience

Education, Engineering

User Interface

Java Swing

Programming Language

Java, Scala

Related Categories

Java Simulation Software, Java Electronic Design Automation (EDA) Software, Java Education Software, Scala Simulation Software, Scala Electronic Design Automation (EDA) Software, Scala Education Software

Registered

2018-11-19