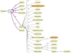
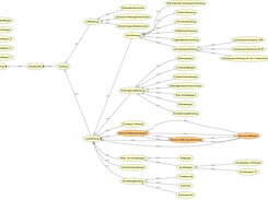
Die BOS-Ontologie ist eine formale Domänen- Ontologie der deutschen BOS (Behörden und Organisationen mit Sicherheitsaufgaben). Sie stellt eine terminologische Grundlage einer beschreibungslogischen Wissensbasis dar, anhand derer logische Schlussfolgerungsmechanismen eine intelligente Auswertung von Lageinformationen ermöglichen sollen.

Project Samples

Project Activity

See All Activity >

License

Creative Commons Attribution ShareAlike License V3.0

Follow BOS-Ontologie

BOS-Ontologie Web Site

Other Useful Business Software
MongoDB Atlas runs apps anywhere Icon
MongoDB Atlas runs apps anywhere

Deploy in 115+ regions with the modern database for every enterprise.

MongoDB Atlas gives you the freedom to build and run modern applications anywhere—across AWS, Azure, and Google Cloud. With global availability in over 115 regions, Atlas lets you deploy close to your users, meet compliance needs, and scale with confidence across any geography.
Start Free

Additional Project Details

Languages

German

Intended Audience

Government, Science/Research

Registered

2012-11-08