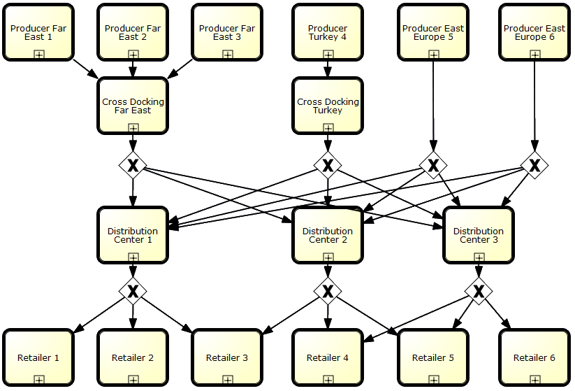
This is a flexible, extendable, parallel, and distributed supply chain simulator, which creates large scale test data sets for Design Science Projects, especially for large scale EPC systems.

Project Samples

Project Activity

See All Activity >

License

GNU General Public License version 2.0 (GPLv2)

Follow SC Simulator

SC Simulator Web Site

Other Useful Business Software
Earn up to 16% annual interest with Nexo. Icon
Earn up to 16% annual interest with Nexo.

Let your crypto work for you

Put idle assets to work with competitive interest rates, borrow without selling, and trade with precision. All in one platform. Geographic restrictions, eligibility, and terms apply.
Get started with Nexo.
Rate This Project
Login To Rate This Project

User Reviews

Be the first to post a review of SC Simulator!

Additional Project Details

Languages

English

Intended Audience

Science/Research

User Interface

Qt

Programming Language

C++

Database Environment

SQL-based

Related Categories

C++ Scientific Engineering, C++ Simulation Software

Registered

2011-07-19