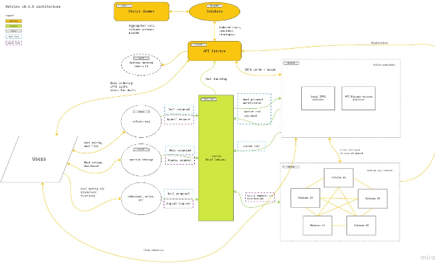
Retriev is a Protocol designed by CryptoNetLab and developed by YOMI that allows end users to create retrieval deals with a subset of IPFS providers. It leverages a reliable system of “missed retrieval” penalties that increases confidence in decentralized storage networks. If you want to go deeper on how the protocol works please read our light paper.

Features

  • Smart Contract
  • Referee network
  • Provider network
  • Client UI / Website
  • Client CLI
  • API and Status daemon

Project Samples

Project Activity

See All Activity >

License

MIT License

Follow Protocol Labs - Retriev

Protocol Labs - Retriev Web Site

Other Useful Business Software
Enterprise-grade ITSM, for every business Icon
Enterprise-grade ITSM, for every business

Give your IT, operations, and business teams the ability to deliver exceptional services—without the complexity.

Freshservice is an intuitive, AI-powered platform that helps IT, operations, and business teams deliver exceptional service without the usual complexity. Automate repetitive tasks, resolve issues faster, and provide seamless support across the organization. From managing incidents and assets to driving smarter decisions, Freshservice makes it easy to stay efficient and scale with confidence.
Try it Free
Rate This Project
Login To Rate This Project

User Reviews

Be the first to post a review of Protocol Labs - Retriev!

Additional Project Details

Operating Systems

Linux, Mac, Windows

Programming Language

Solidity

Related Categories

Solidity File Sharing Software, Solidity Smart Contract Tool

Registered

2023-07-21