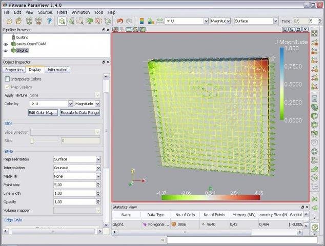
This is the native MS windows release of OpenFOAM, an open source toolbox for Computational Fluid Dynamics (CFD). It was built with MinGW C++ as a set of native windows applications, which improves performance and eliminates the need for Unix emulations.

Project Samples

Project Activity

See All Activity >

License

GNU General Public License version 2.0 (GPLv2)

Follow OpenFOAM for MS windows binary release

OpenFOAM for MS windows binary release Web Site

Other Useful Business Software
Enterprise-grade ITSM, for every business Icon
Enterprise-grade ITSM, for every business

Give your IT, operations, and business teams the ability to deliver exceptional services—without the complexity.

Freshservice is an intuitive, AI-powered platform that helps IT, operations, and business teams deliver exceptional service without the usual complexity. Automate repetitive tasks, resolve issues faster, and provide seamless support across the organization. From managing incidents and assets to driving smarter decisions, Freshservice makes it easy to stay efficient and scale with confidence.
Try it Free
Rate This Project
Login To Rate This Project

User Ratings

★★★★★
★★★★
★★★
★★
5
0
0
0
1
ease 1 of 5 2 of 5 3 of 5 4 of 5 5 of 5 0 / 5
features 1 of 5 2 of 5 3 of 5 4 of 5 5 of 5 0 / 5
design 1 of 5 2 of 5 3 of 5 4 of 5 5 of 5 0 / 5
support 1 of 5 2 of 5 3 of 5 4 of 5 5 of 5 0 / 5

User Reviews

  • Thanks for so usefull software.
    1 user found this review helpful.
  • Finally a normal installable BINARY for windows!! Thank you so much. We can now concentrate on the fluid dynamics and not on things like "make -f -u -k -c", which never works for simple people like me, or the ever lasting discussion which OS is best. Hope it's not an "once and never more" binary and that updates will follow!
  • Of course the idea to port OpenFoam to Windows platforms is very reasonable. But it has to be done properly and, sorry, this is not the case. I tried to install the recommended OpenFoam-1.5.00b-wininst.exe package twice on two different Windows XP machines in various locations and always crashed with numerous messages such as "Error opening file for writing" in the \doc\Doxygen\html directory. I asked the initiator of the project for advice - no response so far.
  • Wonderful. Post-processing seems to work better if you replace the packaged Paraview 3.4 with Paraview 3.8 and use the *.foam extension.
  • nice job!
Read more reviews >

Additional Project Details

Operating Systems

MinGW/MSYS2, Windows

Intended Audience

Aerospace, Developers, Education, End Users/Desktop, Science/Research

User Interface

Command-line, Qt, Win32 (MS Windows)

Programming Language

C, C++

Related Categories

C++ Simulation Software, C++ Physics Software, C++ Computational Fluid Dynamics (CFD) Software, C Simulation Software, C Physics Software, C Computational Fluid Dynamics (CFD) Software

Registered

2009-02-02