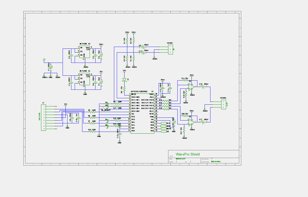
The Arduino WavePro Shield is a shield for the Arduino which contains a dsPIC for audio generation and an SD card for audio storage. The dsPIC reads WAV direct from the SD card and plays them at up to 48KHz 16 bit stereo.

The dsPIC also acts as a proxy to the SD card to allow file-based operations to be performed by the Arduino.

A packet based SPI protocol allows the transfer of data and commands between the Arduino and the WavePro Shield.

Features

  • 16-bit stereo Sigma-Delta DAC
  • Up to 48KHz, 16-bit, stereo playback
  • High quality audio reproduction
  • Up to 22KHz, 10-bit, stereo recording

Project Samples

Project Activity

See All Activity >

Follow WavePro Shield

WavePro Shield Web Site

Other Useful Business Software
Compliant and Reliable File Transfers Backed by Top Security Certifications Icon
Compliant and Reliable File Transfers Backed by Top Security Certifications

Cerberus FTP Server delivers SOC 2 Type II certified security and FIPS 140-2 validated encryption.

Stop relying on non-certified, legacy file transfer tools that creak under the weight of modern security demands. Get full audit trails, advanced access controls and more supported by an award-winning team of experts. Start your free 25-day trial today.
Start Free Trial
Rate This Project
Login To Rate This Project

User Reviews

Be the first to post a review of WavePro Shield!

Additional Project Details

Registered

2012-09-12