WASOLIC is a Web-based Application to Search Online Library Catalogues. Main technologies are .NET, WCF, Silverlight / Mono, Moonlight.

Features

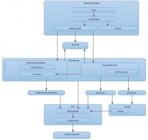
  • Z39.50, SRU/SRW
  • Search and retrive from library catalogues
  • Control your sources and queries
  • Use auto-repeat queries with send result to your email
  • Z-client is based on YAZ and ZOOM.NET
  • Use server cache and in search session use local cache (in paging)

Project Samples

Project Activity

See All Activity >

License

GNU General Public License version 2.0 (GPLv2)

Follow WASOLIC

WASOLIC Web Site

Other Useful Business Software
Auth0 B2B Essentials: SSO, MFA, and RBAC Built In Icon
Auth0 B2B Essentials: SSO, MFA, and RBAC Built In

Unlimited organizations, 3 enterprise SSO connections, role-based access control, and pro MFA included. Dev and prod tenants out of the box.

Auth0's B2B Essentials plan gives you everything you need to ship secure multi-tenant apps. Unlimited orgs, enterprise SSO, RBAC, audit log streaming, and higher auth and API limits included. Add on M2M tokens, enterprise MFA, or additional SSO connections as you scale.
Sign Up Free
Rate This Project
Login To Rate This Project

User Reviews

Be the first to post a review of WASOLIC!

Additional Project Details

Languages

Czech

Intended Audience

End Users/Desktop

User Interface

.NET/Mono, Web-based

Programming Language

C#

Database Environment

SQL-based

Related Categories

C# SOAP Software, C# Search Engines, C# Library Management Software

Registered

2010-05-20