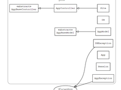
Valsapp is a Web Application Framework, minimalist and open source.

Project Samples

Project Activity

See All Activity >

Follow valsapp

valsapp Web Site

Other Useful Business Software
Application Monitoring That Won't Slow Your App Down Icon
Application Monitoring That Won't Slow Your App Down

AppSignal's Rust-based agent is lightweight and stable. Already running in thousands of production apps.

Full APM with errors, performance, logs, and uptime monitoring. 99.999% uptime SLA on the platform itself.
Start Free
Rate This Project
Login To Rate This Project

User Reviews

Be the first to post a review of valsapp!

Additional Project Details

Registered

2013-04-14