STPATCGeneratorPlugin is an Eclipse plugin developed based on XSTAMPP architecture for the STPA TCGenerator tool which is developed by Asim Abdulkhaleq. Th plugin will integrate with XSTAMPP platform for safety engineering to allow the safety analyst to automatically generate the safety-based test cases for each STPA-generated software safety requirements which are derived during STPA safety analysis process.

Features

  • STPA
  • Test Cases
  • Risk-based testing
  • Safety-based Testing
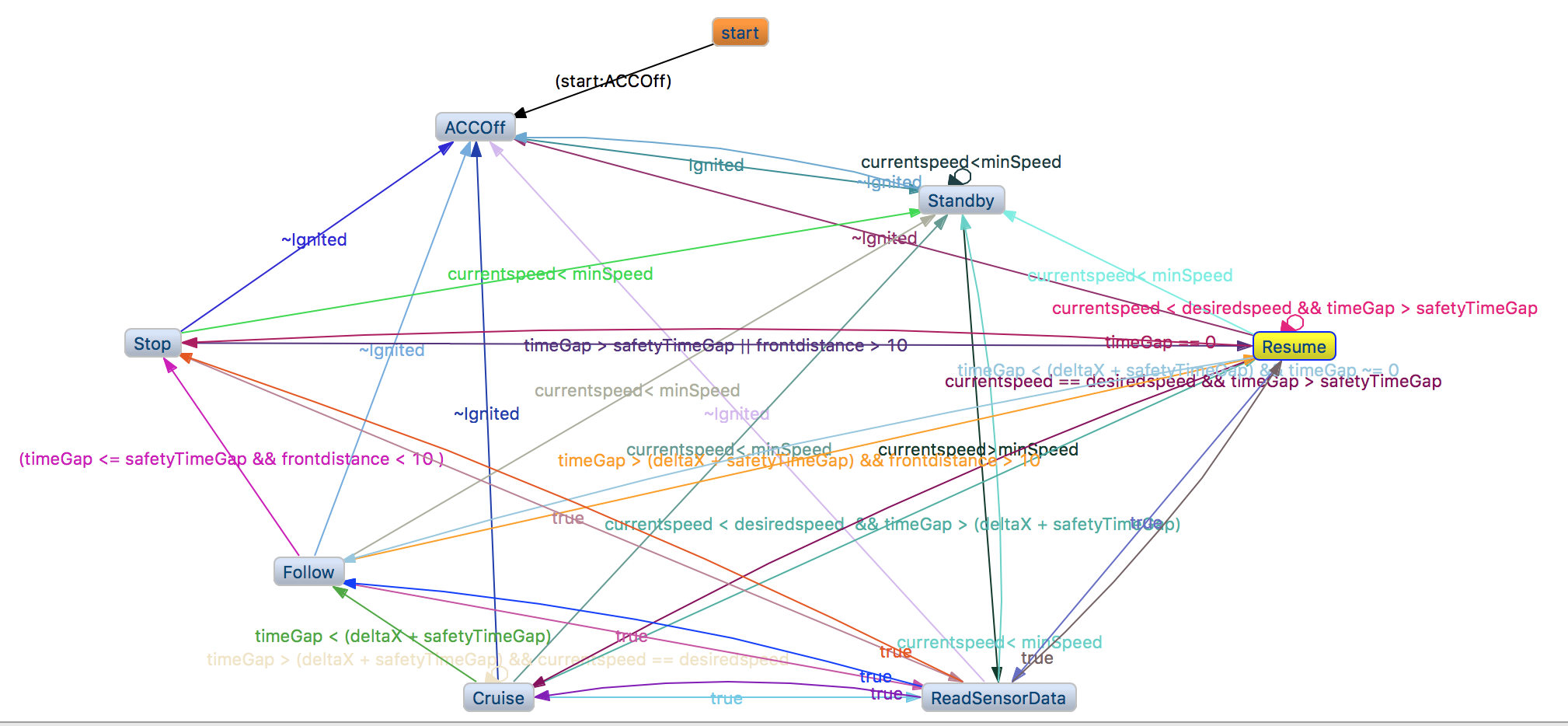
  • Transform Stateflow into SMV model
  • Transform Statechart into Extended finite state machine

Project Samples

Project Activity

See All Activity >

Follow STPATCGeneratorPlugin

STPATCGeneratorPlugin Web Site

Other Useful Business Software
Compliant and Reliable File Transfers Backed by Top Security Certifications Icon
Compliant and Reliable File Transfers Backed by Top Security Certifications

Cerberus FTP Server delivers SOC 2 Type II certified security and FIPS 140-2 validated encryption.

Stop relying on non-certified, legacy file transfer tools that creak under the weight of modern security demands. Get full audit trails, advanced access controls and more supported by an award-winning team of experts. Start your free 25-day trial today.
Start Free Trial
Rate This Project
Login To Rate This Project

User Reviews

Be the first to post a review of STPATCGeneratorPlugin!

Additional Project Details

Registered

2016-11-14