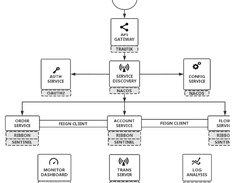
BladeX is a well-designed microservice architecture that provides a full set of SpringCloud solutions. Open source China's first batch of microservice architectures that perfectly integrate SpringCloud Alibaba series components are upgraded and optimized based on stable production commercial projects, and are closer to enterprise-level needs. Pursuing enterprise development More efficient, easier to deploy, and more stable. The multi-tenant architecture that meets the Chinese-style needs supports flexible combinations of multiple modes such as multi-tenant-one database, one-tenant-one database, and multi-tenant multi-database. The system provides three configurations of menu button authority, data authority, and interface authority. The combination configuration method based on annotation + Web is flexible and takes effect immediately. Deeply customize the Flowable workflow to meet SpringCloud distributed scenarios, escort complex processes, etc.

Features

  • Collaborative office workflow
  • Complete production deployment plan
  • Multi-platform support
  • Perfect authority management
  • Unique multi-tenant architecture
  • Compatible with mainstream databases

Project Samples

Project Activity

See All Activity >

License

Apache License V2.0

Follow SpringBlade

SpringBlade Web Site

Other Useful Business Software
Stop Storing Third-Party Tokens in Your Database Icon
Stop Storing Third-Party Tokens in Your Database

Auth0 Token Vault handles secure token storage, exchange, and refresh for external providers so you don't have to build it yourself.

Rolling your own OAuth token storage can be a security liability. Token Vault securely stores access and refresh tokens from federated providers and handles exchange and renewal automatically. Connected accounts, refresh exchange, and privileged worker flows included.
Try Auth0 for Free
Rate This Project
Login To Rate This Project

User Reviews

Be the first to post a review of SpringBlade!

Additional Project Details

Programming Language

PL/SQL

Related Categories

PL/SQL Database Software, PL/SQL Software Development Software, PL/SQL Frameworks

Registered

2021-10-26