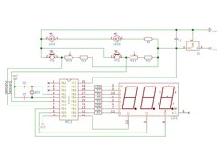
Самодельный хронограф для страйкбола/пневматики.
Home made airsoft chronograph.

Project Samples

Project Activity

See All Activity >

Follow sparrow

sparrow Web Site

Other Useful Business Software
Try Google Cloud Risk-Free With $300 in Credit Icon
Try Google Cloud Risk-Free With $300 in Credit

No hidden charges. No surprise bills. Cancel anytime.

Use your credit across every product. Compute, storage, AI, analytics. When it runs out, 20+ products stay free. You only pay when you choose to.
Start Free
Rate This Project
Login To Rate This Project

User Reviews

Be the first to post a review of sparrow!

Additional Project Details

Registered

2013-09-01