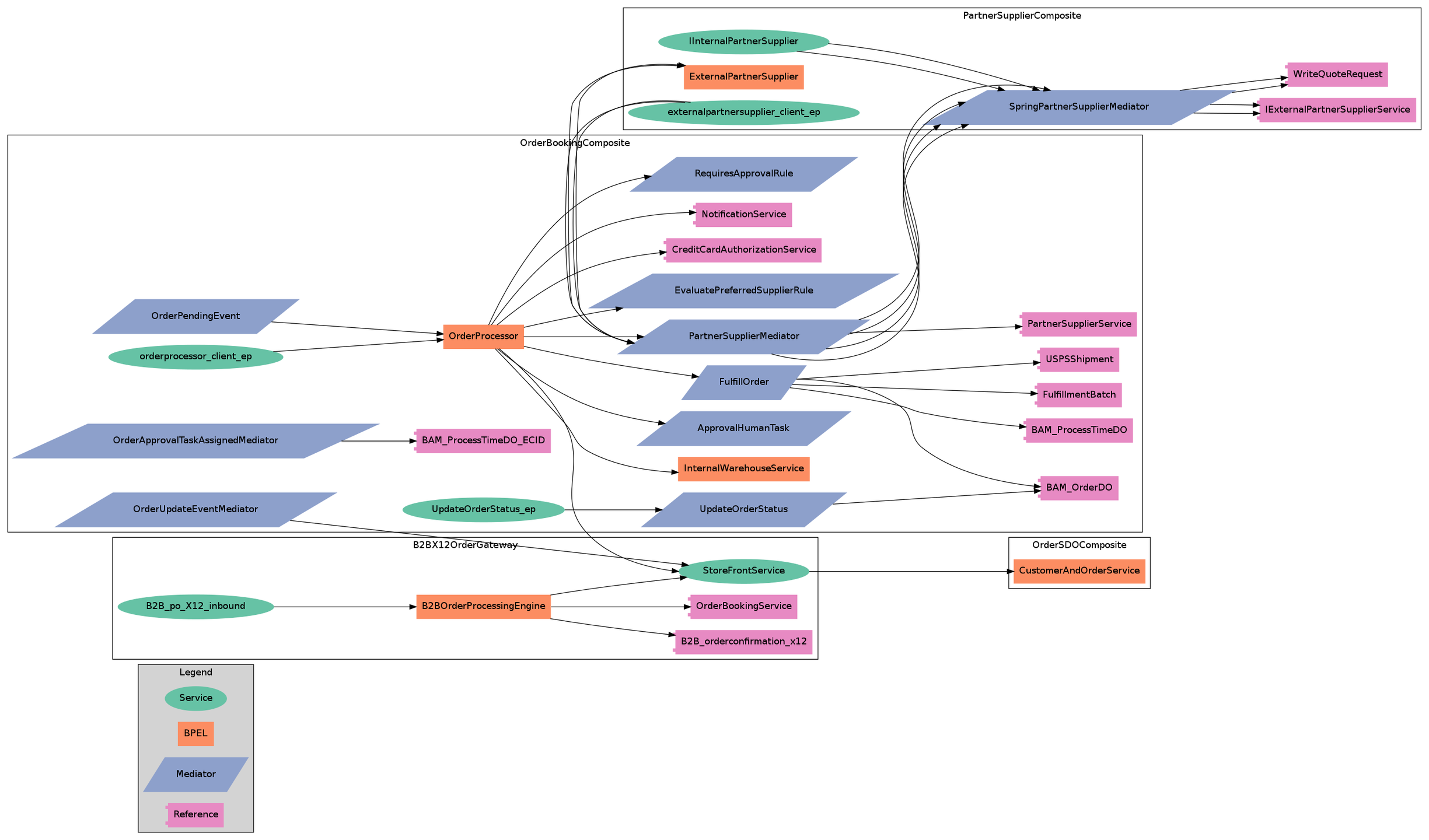
Large BPEL or SOA applications may have many components and relationships that can be difficult to understand. This project generates diagrams for applications based on the Service Component Architecture (SCA) model.

This has primarily been tested with Oracle Fusion Middleware 11g applications but should work with other BPEL or SOA frameworks.

Project Samples

Project Activity

See All Activity >

Categories

UML

Follow SCA Diagrammer

SCA Diagrammer Web Site

Other Useful Business Software
$300 in Free Credit Towards Top Cloud Services Icon
$300 in Free Credit Towards Top Cloud Services

Build VMs, containers, AI, databases, storage—all in one place.

Start your project in minutes. After credits run out, 20+ products include free monthly usage. Only pay when you're ready to scale.
Get Started
Rate This Project
Login To Rate This Project

User Reviews

Be the first to post a review of SCA Diagrammer!

Additional Project Details

Operating Systems

Linux

Languages

English

Intended Audience

Developers

User Interface

Command-line

Programming Language

Unix Shell

Related Categories

Unix Shell UML Tool

Registered

2011-11-03