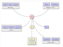
The Postgres Operator delivers easy-to-run highly available PostgreSQL clusters on Kubernetes (K8s) powered by Patroni. It is configured only through Postgres manifests (CRDs) to ease integration into automated CI/CD pipelines with no access to Kubernetes API directly, promoting infrastructure as code vs manual operations.

Features

  • Rolling updates on Postgres cluster changes, incl. quick minor version updates
  • Live volume resize without pod restarts (AWS EBS, PVC)
  • Database connection pooling with PGBouncer
  • Support fast in place major version upgrade. Supports global upgrade of all clusters
  • Restore and cloning Postgres clusters on AWS, GCS and Azure
  • Additionally logical backups to S3 or GCS bucket can be configured
  • Basic credential and user management on K8s, eases application deployments
  • Support for AWS EBS gp2 to gp3 migration, supporting iops and throughput configuration
  • UI to create and edit Postgres cluster manifests
  • Compatible with OpenShift

Project Samples

Project Activity

See All Activity >

Categories

Clustering

License

MIT License

Follow Postgres Operator

Postgres Operator Web Site

Other Useful Business Software
Forever Free Full-Stack Observability | Grafana Cloud Icon
Forever Free Full-Stack Observability | Grafana Cloud

Our generous forever free tier includes the full platform, including the AI Assistant, for 3 users with 10k metrics, 50GB logs, and 50GB traces.

Built on open standards like Prometheus and OpenTelemetry, Grafana Cloud includes Kubernetes Monitoring, Application Observability, Incident Response, plus the AI-powered Grafana Assistant. Get started with our generous free tier today.
Create free account
Rate This Project
Login To Rate This Project

User Reviews

Be the first to post a review of Postgres Operator!

Additional Project Details

Operating Systems

Linux, Mac, Windows

Programming Language

Go

Related Categories

Go Clustering Software

Registered

2024-03-06