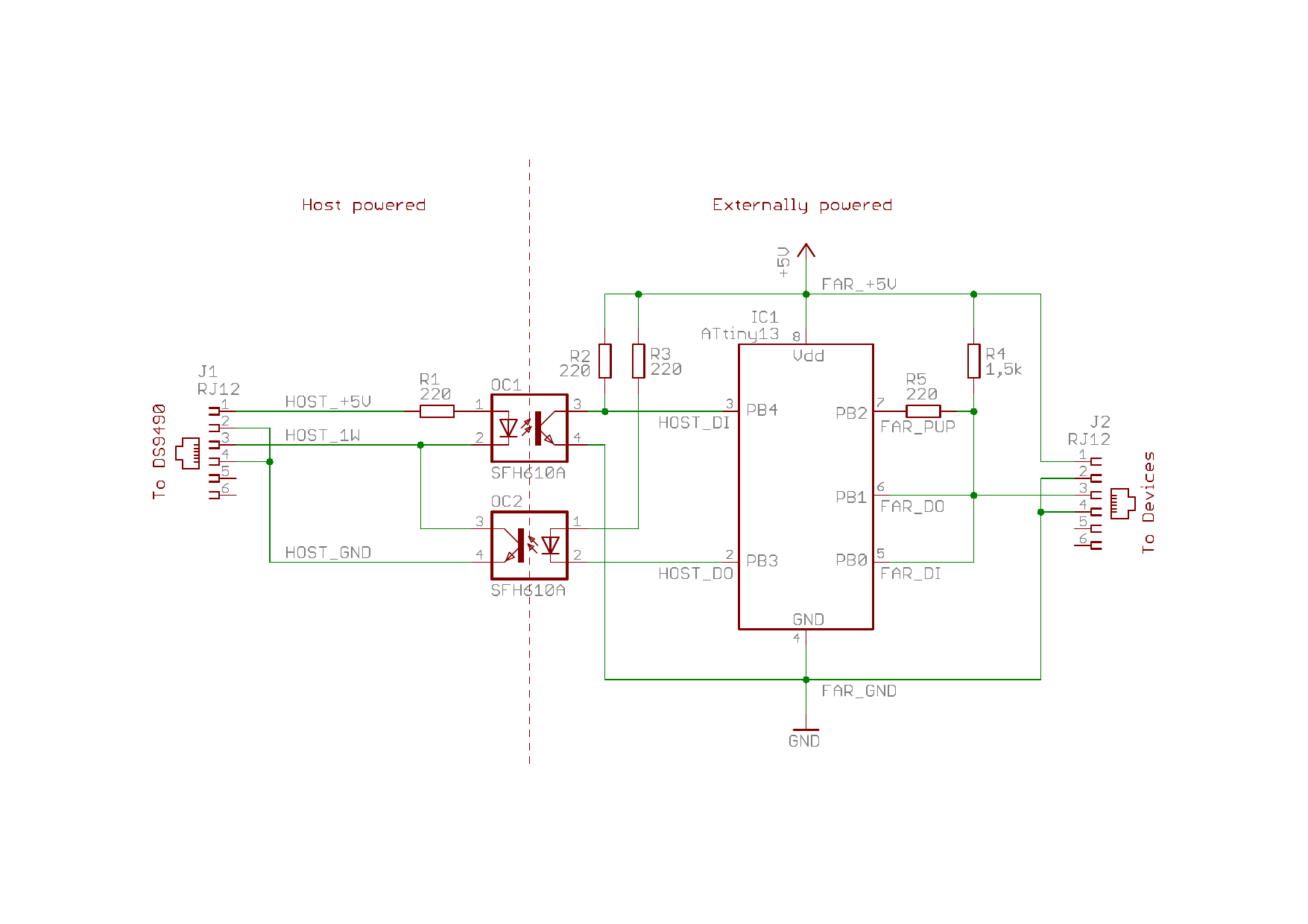
"Onewire Optocoupler" is a small firmware for Atmel AVR microcontrollers which makes it act as a read/write data separator for the Dallas/Maxim Onewire bus system. This can be used for creating an opto-isolated onewire bus, where the host interface hasn't built-in opto-isolation, e.g. the popular DS9490 USB adaptor. It's also possible to isolate bus segments from each other. Unlike existing solutions, only a minimum number of easy to get electronic components are required.

Project Samples

Project Activity

See All Activity >

Follow OnewireOptocoupler

OnewireOptocoupler Web Site

Other Useful Business Software
Go From AI Idea to AI App Fast Icon
Go From AI Idea to AI App Fast

One platform to build, fine-tune, and deploy ML models. No MLOps team required.

Access Gemini 3 and 200+ models. Build chatbots, agents, or custom models with built-in monitoring and scaling.
Try Free
Rate This Project
Login To Rate This Project

User Reviews

Be the first to post a review of OnewireOptocoupler!

Additional Project Details

Registered

2013-10-01