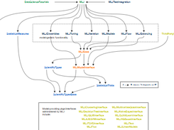
MLJ (Machine Learning in Julia) is a toolbox written in Julia providing a common interface and meta-algorithms for selecting, tuning, evaluating, composing, and comparing about 200 machine learning models written in Julia and other languages. The functionality of MLJ is distributed over several repositories illustrated in the dependency chart below. These repositories live at the JuliaAI umbrella organization.

Features

  • A Machine Learning Framework for Julia
  • Documentation available
  • Integrate an existing machine learning model into the MLJ framework
  • Examples available
  • Simple User Defined Models
  • Customization and Extension
  • Meta-algorithms

Project Samples

Project Activity

See All Activity >

Categories

Machine Learning

License

MIT License

Follow MLJ.jl

MLJ.jl Web Site

Other Useful Business Software
Full-stack observability with actually useful AI | Grafana Cloud Icon
Full-stack observability with actually useful AI | Grafana Cloud

Our generous forever free tier includes the full platform, including the AI Assistant, for 3 users with 10k metrics, 50GB logs, and 50GB traces.

Built on open standards like Prometheus and OpenTelemetry, Grafana Cloud includes Kubernetes Monitoring, Application Observability, Incident Response, plus the AI-powered Grafana Assistant. Get started with our generous free tier today.
Create free account
Rate This Project
Login To Rate This Project

User Reviews

Be the first to post a review of MLJ.jl!

Additional Project Details

Operating Systems

Linux, Mac, Windows

Programming Language

Julia

Related Categories

Julia Machine Learning Software

Registered

2024-08-14