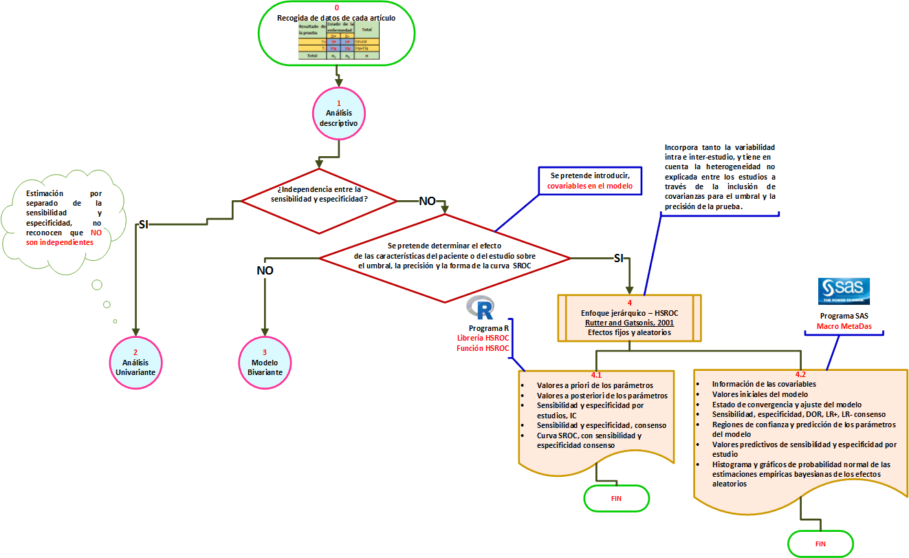
Generally, when performing a meta-analysis of diagnostic tests, summary measures, such as sensitivity, specificity, and diagnostic odds ratios, are employed. However, they may not be adequate to integrate studies of diseases with varying prevalence . On the other hand, the cutoff points of the different studies are often unknown or heterogeneous, which is an added problem while using the abovementioned summary measures because they depend on a direct form of the cutoff points of cutused . When performing meta-analyses, it is also essential to consider the heterogeneity between studies. Therefore, before meta-analyses, all these aspects should be carefully analyzed before selecting the appropriate model to be used. The literature provides several models for this purpose, but choosing the most appropriate model in each case is complicated., especially for low-prevalence diseases . In addition, several programs are available, and R, STATA, and SAS are among the most used. However, sel

Project Samples

Project Activity

See All Activity >

Follow Meta-DTA

Meta-DTA Web Site

Other Useful Business Software
Application Monitoring That Won't Slow Your App Down Icon
Application Monitoring That Won't Slow Your App Down

AppSignal's Rust-based agent is lightweight and stable. Already running in thousands of production apps.

Full APM with errors, performance, logs, and uptime monitoring. 99.999% uptime SLA on the platform itself.
Start Free
Rate This Project
Login To Rate This Project

User Reviews

Be the first to post a review of Meta-DTA!

Additional Project Details

Registered

2017-12-06