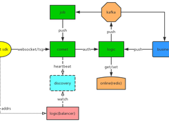
GOIM is a IM and push notification server cluster. Supports single push, multiple push and broadcasting. Supports one key to multiple subscribers (Configurable maximum subscribers count). Supports heartbeats (Application heartbeats, TCP, KeepAlive, HTTP long pulling). Supports authentication (Unauthenticated user can’t subscribe). Scalable architecture (Unlimited dynamic job and logic modules). You can view the comments in target/comet.toml,logic.toml,job.toml to understand the meaning of the config. Install comet/logic/job modules and use Supervisor management (You might need to change the configuration files based on your servers).

Features

  • Light weight
  • High performance
  • Pure Golang
  • Supports single push, multiple push and broadcasting
  • Asynchronous push notification based on Kafka
  • Supports multiple protocols (WebSocket, TCP, HTTP)

Project Samples

Project Activity

See All Activity >

License

MIT License

Follow goim

goim Web Site

Other Useful Business Software
Build Securely on Azure with Proven Frameworks Icon
Build Securely on Azure with Proven Frameworks

Lay a foundation for success with Tested Reference Architectures developed by Fortinet’s experts. Learn more in this white paper.

Moving to the cloud brings new challenges. How can you manage a larger attack surface while ensuring great network performance? Turn to Fortinet’s Tested Reference Architectures, blueprints for designing and securing cloud environments built by cybersecurity experts. Learn more and explore use cases in this white paper.
Download Now
Rate This Project
Login To Rate This Project

User Reviews

Be the first to post a review of goim!

Additional Project Details

Operating Systems

Android, Apple iPhone, Linux

Programming Language

Go

Related Categories

Go Security Software, Go Application Servers

Registered

2021-10-20