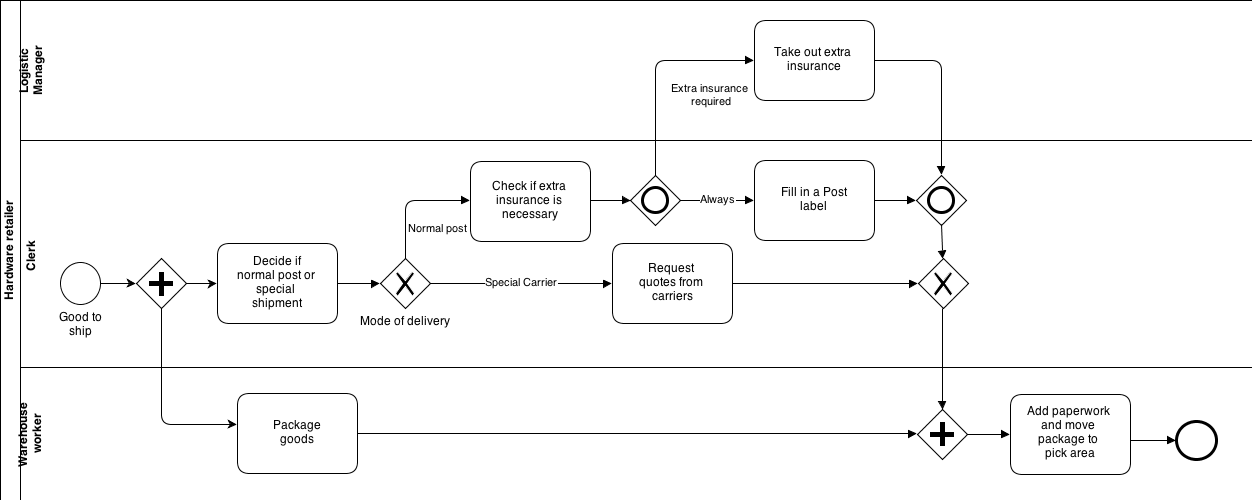
Viewflow is a lightweight reusable workflow library that helps to organize people collaboration business logic in Django applications. In conjunction with Django-material, they could be used as the framework to build ready-to-use business applications in minutes. Django web framework solves only technical problems related to the client-server interaction on top of the stateless HTTP protocol. Model-View-Template separation pattern helps to maintain simple CRUD-based logic. Viewflow is the library that offers an additional layer of Django web framework, allows explicitly specific people's workflow and extracts collaboration logic from Django views. Business process management and notation standard. It is a graphical notation readily understandable by all business stakeholders and software developers. Viewflow bridges the gap between a picture as the software specification and the working solution.

Features

  • Django-Material frontend is the lightweight alternative to the django admin
  • Build business applications
  • It's based on Google Material Design, that could be easily customized to your brand colors
  • Django-Material takes care of site-wide navigation, complex form construction, datagrids and CRUD functionality
  • Ready for fast development of any CRM, ERP, Business Management Software
  • Oganize people collaboration business logic in django applications

Project Samples

Project Activity

See All Activity >

License

Affero GNU Public License

Follow django-viewflow

django-viewflow Web Site

Other Useful Business Software
Forever Free Full-Stack Observability | Grafana Cloud Icon
Forever Free Full-Stack Observability | Grafana Cloud

Our generous forever free tier includes the full platform, including the AI Assistant, for 3 users with 10k metrics, 50GB logs, and 50GB traces.

Built on open standards like Prometheus and OpenTelemetry, Grafana Cloud includes Kubernetes Monitoring, Application Observability, Incident Response, plus the AI-powered Grafana Assistant. Get started with our generous free tier today.
Create free account
Rate This Project
Login To Rate This Project

User Reviews

Be the first to post a review of django-viewflow!

Additional Project Details

Programming Language

Python

Related Categories

Python Software Development Software, Python Libraries, Python Web Development Frameworks

Registered

2022-08-30