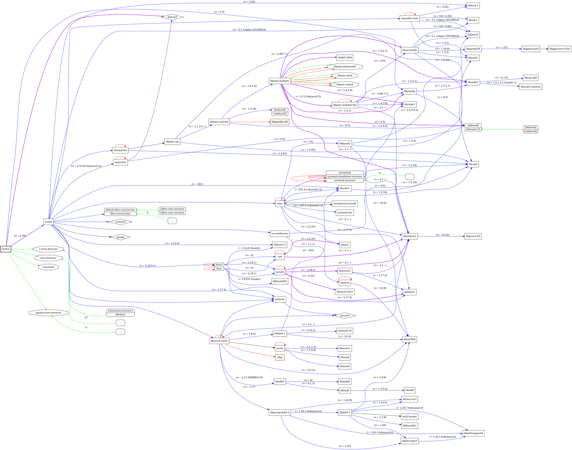
Dependency Tree is a script which creates a graphical tree of dependencies for every program on a Debian based system.

Project Samples

Project Activity

See All Activity >

Follow DependencyTree

DependencyTree Web Site

Other Useful Business Software
Enterprise-grade ITSM, for every business Icon
Enterprise-grade ITSM, for every business

Give your IT, operations, and business teams the ability to deliver exceptional services—without the complexity.

Freshservice is an intuitive, AI-powered platform that helps IT, operations, and business teams deliver exceptional service without the usual complexity. Automate repetitive tasks, resolve issues faster, and provide seamless support across the organization. From managing incidents and assets to driving smarter decisions, Freshservice makes it easy to stay efficient and scale with confidence.
Try it Free
Rate This Project
Login To Rate This Project

User Reviews

Be the first to post a review of DependencyTree!

Additional Project Details

Registered

2026-01-18