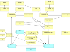
The project is about adapting ArchiMate and Archi to the Dynamic Manufacturing Network methodology defined within the IMAGINE project, within the context of the Aeronautic Living Lab. It consists in extending modeling constructs of ArchiMate with Archi, and to provide a Web publisher in a collaborative Platform based on Liferay.

Project Samples

Project Activity

See All Activity >

Follow ArchImagine

ArchImagine Web Site

Other Useful Business Software
Streamline Azure Security with Palo Alto Networks VM-Series Icon
Streamline Azure Security with Palo Alto Networks VM-Series

Centrally manage physical and virtualized firewalls with Panorama

Improve your security posture and reduce incident response time. Use the VM-Series to natively analyze Azure traffic and dynamically drive policy updates based on workload changes.
Learn more
Rate This Project
Login To Rate This Project

User Reviews

Be the first to post a review of ArchImagine!

Additional Project Details

Registered

2013-06-17