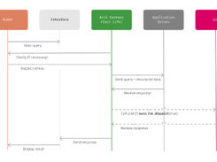
Arch is an AI-native proxy designed to facilitate the development of agentic applications by handling complex tasks such as input clarification, agent routing, and seamless integration of prompts with tools for common tasks. It provides unified access and observability of Large Language Models (LLMs), enabling developers to build applications more efficiently. Arch supports both edge and LLM deployments, offering flexibility in various environments.

Features

  • AI-native proxy for agentic applications​
  • Input clarification handling​
  • Agent routing capabilities​
  • Seamless integration of prompts with tools​
  • Unified access to LLMs​
  • Observability of LLM performance​
  • Support for edge deployments​
  • Facilitates rapid application development​
  • Open-source project​

Project Samples

Project Activity

See All Activity >

Categories

LLM Inference

License

Apache License V2.0

Follow Arch Gateway

Arch Gateway Web Site

Other Useful Business Software
AI-powered service management for IT and enterprise teams Icon
AI-powered service management for IT and enterprise teams

Enterprise-grade ITSM, for every business

Give your IT, operations, and business teams the ability to deliver exceptional services—without the complexity. Maximize operational efficiency with refreshingly simple, AI-powered Freshservice.
Try it Free
Rate This Project
Login To Rate This Project

User Reviews

Be the first to post a review of Arch Gateway!

Additional Project Details

Operating Systems

Windows

Programming Language

Rust

Related Categories

Rust LLM Inference Tool

Registered

2025-03-18